Tendencias 21

   




TRANSFERENCIA TECNOLÓGICA

La UV crea unas celdas electroquímicas emisoras de luz baratas y eficientes - 31/03/2016

El Instituto de Ciencia Molecular de la Universidad de Valencia ha diseñado unas celdas electroquímicas de iluminación que, a bajo coste y con materiales fáciles de obtener en el mercado, se pueden aplicar en pantallas de televisión o móviles, o para iluminación de señales o decorativa.
(+)

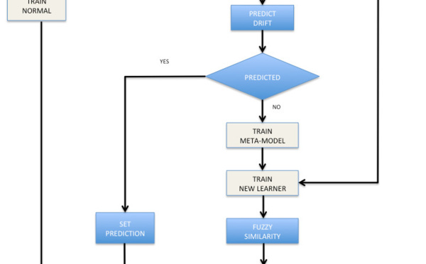
Un sistema de la UPM detecta fraudes o 'spam' en flujos de datos en tiempo real - 29/03/2016

Investigadores de la Universidad Politécnica de Madrid (UPM) han desarrollado un sistema de análisis de flujos masivos de datos capaz de aprender del contexto y de detectar, generar, almacenar y reutilizar los patrones recogidos en los datos que ya se han analizado. De este modo, se puede predecir el momento en el que estos patrones volverán a aparecer e identificar cambios en el contexto que ayuden a detectar fraudes o 'spam'.
(+)

El CDTI impulsa el liderazgo tecnológico de las empresas españolas - 23/03/2016

El 60% de los nuevos productos desarrollados posicionó a las empresas españolas apoyadas por el Centro de Desarrollo Tecnológico Industrial (CDTI) como líderes tecnológicos en su segmento de mercado, según un estudio oficial sobre los proyectos apoyados por el CDTI finalizados entre 2012 y 2014.
(+)

La UC premia a alumnos de FP por una pulsera inteligente para personas mayores - 22/03/2016

Una aplicación para proteger a las personas mayores o con necesidades especiales a través de una pulsera inteligente que detecta los problemas físicos del paciente, los geolocaliza y notifica a sus cuidadores o al 112 ha sido la ganadora del programa 'e2: Estudiante x Emprendedor', organizado por la Universidad de Cantabria para estudiantes de Formación Profesional.
(+)

Nace la red española de datos de investigación en abierto Maredata - 18/03/2016

La Universitat Politècnica de València, la Universidad de Alicante, la de Valencia, y el CSIC, entre otros centros de investigación españoles, han promovido la puesta en marcha de la red española sobre datos de investigación en abierto Maredata. Por Carlos Gómez Abajo.
(+)

Servicios digitales de última tecnología con 4Tic - 17/03/2016

La 'start-up' 4Tic desarrolla soluciones tecnológicas para servicios digitales, como la firma digital, o para la transcripción de textos antiguos. Nacida en el parque empresarial de la Universidad Jaume I de Castellón, Espaitec, cuenta con una variedad de productos innovadores.
(+)

Una 'app' analiza los hábitos de conducción y permite reducir el precio del seguro - 15/03/2016

La Universidad Politécnica de Madrid y Telefónica I+D han lanzado una aplicación móvil que analiza los hábitos de conducción para ofrecer consejos personalizados y reducir el seguro del coche. La aplicación detecta automáticamente cuándo se está conduciendo, sin que el usuario tenga que activar nada ni llevar dispositivos adicionales.
(+)

La ULL solicita la patente de una célula fotoeléctrica muy eficiente - 11/03/2016

La Universidad de La Laguna (Tenerife), a través de su Oficina de Transferencia de Resultados de Investigación, ha solicitado la patente de una célula fotoeléctrica de alta eficiencia para la producción de energía fotovoltaica. Su pico de potencia duplica al de las células actuales.
(+)

La 'spin-off' de la UCM e-Green Nutrition busca nuevos productos agroalimentarios - 10/03/2016

Biólogos de la Universidad Complutense de Madrid han creado e-Green Nutrition, una 'spin-off' de innovación agroalimentaria que desarrolla nuevos productos y aporta valor añadido a los existentes, poniendo de manifiesto sus factores de calidad mediante análisis químicos, e informando y formando sobre ellos. Por ahora se centran en vinos y aceites vegetales.
(+)

La Politécnica de Valencia lanza el fondo de inversión en empresas Tech Transfer - 08/03/2016

La Universidad Politécnica de Valencia, junto con la gestora de fondos de inversión Clave Mayor, ha lanzado Tech Transfer, un fondo para invertir en empresas jóvenes de base tecnológica, que ya cuenta con 4 millones de euros y pretende llegar a 6 el 31 de julio. El objetivo es invertir en hasta 21 proyectos en tres años, con una dotación máxima por empresa de 500 mil euros, y conseguir rentabilidad en cinco años.
(+)
1 ... « 6 7 8 9 10 11 12 » ... 21